Alkatrész
- Oszy
- Hozzászólások: 1997
- Csatlakozott: 2010.05.13., csüt. 09:56
- Tartózkodási hely: Székesfehérvár
- Kapcsolat:
Re: Alkatrész
Fgyozo,
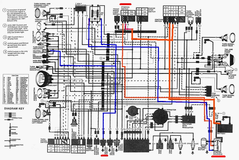
Itt a kapcsolási rajz és leírás:
Pirossal a + kékkel a - útvonalát rajzoltam ami az indítási kör. A kormány nyomógomb +ot kapcsol, az üres jelző ill. kuplung - ot. Ez a - kapcsolja a kék üresjelző lámpát is, az meg az olaj direkt +ra kötve.(Az olajnyomi jelző amikor nyomi van, elveszi a testet, ezért alszik ki indítás után)
Ha ebből valamely nem teljesül, sebességbe van, és kuplung nincs behúzva akkor nem indul. ezért nem indul se távirányítóról ha sebességbe van. Ugye ezt onnan is tudom, hogy én kötöttem be neked a riasztót.
tehát:
.........1) Az indítórelé két részből áll:
.......................a: Nagy árambírású kapcsoló, ami kapcsolja a + ot az önindítónak. (Negatívot a vázból kapja)
.......................b: tekercs (elektromágnes) ami zárja az "a" kapcsolót.
.........2) A direkt + a relé kapcsolója egyik sarkára megy a másikra az önindító.
.........3) a tekercs a + ill. -ot a fent leírtak és a lenti ábrán kapja indirektbe.
Ami nálad a kaka volt, hogy amit írtál egyik le volt kötve direktbe, a másikat meg rányomtad, így direktbe rövidre zártad az aksidat.
Jó, hogy nem kapott lángra.
Katt. a képre a teljes méretért! Továbbá itt:
http://cxgl.wikispaces.com/file/view/sc ... 00c_am.jpg
és itt:
http://cxgl.wikispaces.com/Individual+w ... s+in+color
Forrest:
2 motorleállitó létezik. Az "engine stop" amikor elveszed a +ot gyújtásvezérlőtől a (ez a Fgyozoe)
és az "engine kill" amikor testre zárod amit te is mondasz és az enyémen is ez van. Ez utóbbi a CDI-s.
Itt a kapcsolási rajz és leírás:
Pirossal a + kékkel a - útvonalát rajzoltam ami az indítási kör. A kormány nyomógomb +ot kapcsol, az üres jelző ill. kuplung - ot. Ez a - kapcsolja a kék üresjelző lámpát is, az meg az olaj direkt +ra kötve.(Az olajnyomi jelző amikor nyomi van, elveszi a testet, ezért alszik ki indítás után)
Ha ebből valamely nem teljesül, sebességbe van, és kuplung nincs behúzva akkor nem indul. ezért nem indul se távirányítóról ha sebességbe van. Ugye ezt onnan is tudom, hogy én kötöttem be neked a riasztót.
tehát:
.........1) Az indítórelé két részből áll:
.......................a: Nagy árambírású kapcsoló, ami kapcsolja a + ot az önindítónak. (Negatívot a vázból kapja)
.......................b: tekercs (elektromágnes) ami zárja az "a" kapcsolót.
.........2) A direkt + a relé kapcsolója egyik sarkára megy a másikra az önindító.
.........3) a tekercs a + ill. -ot a fent leírtak és a lenti ábrán kapja indirektbe.
Ami nálad a kaka volt, hogy amit írtál egyik le volt kötve direktbe, a másikat meg rányomtad, így direktbe rövidre zártad az aksidat.
Jó, hogy nem kapott lángra.
Katt. a képre a teljes méretért! Továbbá itt:
http://cxgl.wikispaces.com/file/view/sc ... 00c_am.jpg
és itt:
http://cxgl.wikispaces.com/Individual+w ... s+in+color
Forrest:
2 motorleállitó létezik. Az "engine stop" amikor elveszed a +ot gyújtásvezérlőtől a (ez a Fgyozoe)
és az "engine kill" amikor testre zárod amit te is mondasz és az enyémen is ez van. Ez utóbbi a CDI-s.
A vélemény olyan, mint a segglyuk. Mindenkinek van, de senki nem kíváncsi a másikéra.
- fgyozo
- Hozzászólások: 3848
- Csatlakozott: 2009.10.22., csüt. 16:32
- Tartózkodási hely: Budapest
- Kapcsolat:
füst
12107 -re
Oszy!
köszönöm h ezt leírtad és megerősítettél mert már majdnem bele dőltem a kardomba ahogy Plero és forrest írta …
Mert mondom, mielőtt neki kezdtem lemértem az egészet. A nyomógombom +t adott/szakított meg. Mindent polaritás helyesen kötöttem zárlat nélkül.
Igazából továbbra is értetlenül állok a helyzet előtt de abban forrestnek igaza van. Akkora tűz volt h nem csak a nyomógomb, még nem mertem megnézni de attól tartok hogy más vezeték is károsodott ott …
Oszy!
köszönöm h ezt leírtad és megerősítettél mert már majdnem bele dőltem a kardomba ahogy Plero és forrest írta …
Mert mondom, mielőtt neki kezdtem lemértem az egészet. A nyomógombom +t adott/szakított meg. Mindent polaritás helyesen kötöttem zárlat nélkül.
Igazából továbbra is értetlenül állok a helyzet előtt de abban forrestnek igaza van. Akkora tűz volt h nem csak a nyomógomb, még nem mertem megnézni de attól tartok hogy más vezeték is károsodott ott …
Kellemes dugó_mozgást, a párban 
- forrest99
- Hozzászólások: 2511
- Csatlakozott: 2009.12.09., szer. 19:26
- Kapcsolat:
200e-es CX
Koszi Laci, de en a nyugat europai piacra gyartok
oda meg nemet forgalmis kell.
Most hal' isten megvagyok mennyisegileg, sikerult egy kriptaszokevenyt kukaznom az ebayen + hazaert vegre a 67 Euros fel CX500C is.
http://www.ebay.de/itm/Honda-CX-500-Bj- ... true&rt=nc
Most hal' isten megvagyok mennyisegileg, sikerult egy kriptaszokevenyt kukaznom az ebayen + hazaert vegre a 67 Euros fel CX500C is.
http://www.ebay.de/itm/Honda-CX-500-Bj- ... true&rt=nc
- forrest99
- Hozzászólások: 2511
- Csatlakozott: 2009.12.09., szer. 19:26
- Kapcsolat:
Eurosport iranyjelzo
Plero!
Ez u.a., mint az Eurosport, csak azt a kromkeretet kell levenni rola. Viszont ha ilyet vennel, szamolj az utangyartottak pontatlansagaval
kiba szopas felrakni szepen.
http://www.ebay.de/itm/Honda-CX-500-Bj- ... true&rt=nc
Ez u.a., mint az Eurosport, csak azt a kromkeretet kell levenni rola. Viszont ha ilyet vennel, szamolj az utangyartottak pontatlansagaval
http://www.ebay.de/itm/Honda-CX-500-Bj- ... true&rt=nc
- Biker
- Hozzászólások: 33
- Csatlakozott: 2012.11.12., hétf. 21:08
- Kapcsolat:
Re: Alkatrész
Ok. csak szóltam hàtha hiànyzik mèg valami. Mikor indul a gyàrto sor? Milàno?
- Plero
- Hozzászólások: 398
- Csatlakozott: 2011.09.05., hétf. 13:44
- Tartózkodási hely: Nyíregyháza
- Kapcsolat:
Re: Alkatrész
12110-ra
Lehet rossz a link amit írtál.
Itthon szeretném megvenni, mert többe kerülne a szállítás mint maga a cucc.
Sajnos eddig még nem találtam, de nem adom fel!
Lehet rossz a link amit írtál.
Itthon szeretném megvenni, mert többe kerülne a szállítás mint maga a cucc.
Sajnos eddig még nem találtam, de nem adom fel!
By Plero
- forrest99
- Hozzászólások: 2511
- Csatlakozott: 2009.12.09., szer. 19:26
- Kapcsolat:
Re: Alkatrész
Hat hallod amennyiert mostanaban mennek a lerugott CX-ek az ebayen... Es miutan egy eredeti mocinak a felet ugyis "kidobom", ugy voltam vele jobban jarok, ha alkatreszenkent osszevasarolok egy cafe racerre valot. Pl az 1 Eurorol indulo licizeket figyelgetem...
A gyartosor mar uzemel, csak alacsony kapacitassal
7 motor/ 7 honap. Ha azt vesszuk, hogy teljes kezimunkaval keszulnek az nem is olyan rossz, nem?
Mikor lesz Milano? Mondtad, de mar nem tom.
A gyartosor mar uzemel, csak alacsony kapacitassal
Mikor lesz Milano? Mondtad, de mar nem tom.
- forrest99
- Hozzászólások: 2511
- Csatlakozott: 2009.12.09., szer. 19:26
- Kapcsolat:
Re: Alkatrész
Valoban, itt a jo link.
Az a helyzet, hogyha pl talalsz is pl Szombathelyen indexet, az itthoni webshopos rarakja a forgalmazo-Magyarorszag postat, mert ugye nem tart keszleten, ugyanazt arulja, mint amit az ebayen vennel. + meg az orszagon beluli postat is kifizeted. En a kormanycsapaggyal, gazbovdennel voltam igy. Vettem mar itthon meg az ebayen is, ugynaz erkezett, csak itthonrol dragabban...
http://www.ebay.de/itm/Blinker-hin-li-f ... 3f2fdc0c41
Az a helyzet, hogyha pl talalsz is pl Szombathelyen indexet, az itthoni webshopos rarakja a forgalmazo-Magyarorszag postat, mert ugye nem tart keszleten, ugyanazt arulja, mint amit az ebayen vennel. + meg az orszagon beluli postat is kifizeted. En a kormanycsapaggyal, gazbovdennel voltam igy. Vettem mar itthon meg az ebayen is, ugynaz erkezett, csak itthonrol dragabban...
http://www.ebay.de/itm/Blinker-hin-li-f ... 3f2fdc0c41
- forrest99
- Hozzászólások: 2511
- Csatlakozott: 2009.12.09., szer. 19:26
- Kapcsolat:
Gyozo, Oszy relek
Megjottek a relek!
- Oszy
- Hozzászólások: 1997
- Csatlakozott: 2010.05.13., csüt. 09:56
- Tartózkodási hely: Székesfehérvár
- Kapcsolat:
Re: Gyozo, Oszy relek
Zsiiirr!!forrest99 írta:Megjottek a relek!
Köszi!
És kipróbáltad?
A vélemény olyan, mint a segglyuk. Mindenkinek van, de senki nem kíváncsi a másikéra.
Ki van itt
Jelenlévő fórumozók: nincs regisztrált felhasználó valamint 125 vendég